米兰官方版网站登录入口

当前位置:米兰官方版网站登录入口 > 米兰官方版网站登录入口
全电发票时代,企业该如何应对发票管理模式变革?
发布日期:2022-11-28 11:06

目前,全国每个省、自治区、直辖市、计划单列市都已能收取全电发票,从去年12月份开出全国第一张全电发票开始,10个月的时间,全电发票的受票已经逐步从试点地区推广到了全国36省市区。继广东、上海、内蒙之后,2022年10月28日起,四川省也已纳入了全电发票开票的试点范围,可以预想的是,全电发票开票的试点地区未来也将会分批推广至全国。


“全电发票”浩浩荡荡的来了,全面普及只是时间问题,那么全电发票对于企业开票和受票有哪些影响?可以帮助企业解决哪些实际问题?企业该如何应对全电发票的管理需求?


01

无需再纠结开票人和复核人、收款人

为同一人的发票是否合规


企业在受票时,对于“开票人”和“复核人”、“收款人”是同一个人、或者“开票人”是“管理员”的发票是否合规,不同的财务人员在审核时往往会有不同观点,实务中对于这一类发票是否需要退回销售方重新开票也颇有争议,处理不好还容易引起财务人员和业务人员、购买方和销售方之间的矛盾。


全电发票取消了复核人、收款人栏次,只留下了开票人;而且全电发票是实名登录电子税务局开具,开票人自动按实名信息显示实际开票人真实姓名,无法修改。收到全电发票后,财务人员无需再纠结关于开票人、复核人、收款人相关的发票合规问题,全电发票开票时就已经从根本上解决这一问题。


02

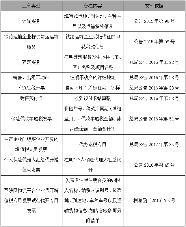
解决特定业务的发票填写备注栏的问题


对于发票的备注栏,有一些特定业务是根据相关政策规定必须填写备注栏的,且备注栏必须包括规定的相关内容,销售方在开具纸质发票时,如果未填写备注栏、或者填写的备注栏内容不齐全,可能会导致购买方取得的发票不合规,面临不得作为抵扣凭证、不得税前扣除等风险。即使购买方在审核时发现了发票不合规的情形,也难以避免在发票接收过程中来回沟通换票的麻烦,甚至可能会进一步影响企业业务的正常开展。


有哪些特定业务发票必须填写备注栏?为大家总结如下:


特定业务在全电发票开票时,根据销售方选择的不同特定业务,全电发票设定了相关必填的栏次,在开具过程中,要求销售方必须填写这些必填栏次,否则无法开票;这样全电发票就从开票源头很好的解决了发票备注的相关问题,降低这类发票在开具和收取时存在的不合规风险,同时也避免了作为购买方的企业有可能因此产生的麻烦。


例如:


货物运输

发票开具时起运地、到达地、车种车号以及运输货物信息为必填项,开票后展示在发票票面上。


建筑服务

发票开具时的建筑服务发生地和建筑项目名称是必填项,开票后展示在发票票面上。


03

杜绝发票被恶意红冲的问题


在全电发票之前,如果企业收到一张电子普通发票,财务人员在发票查验平台查验后确认该发票没有问题,便将这张发票正常入账。此时,如果销售方在购买方查验之后将该电子普通发票进行了红冲,购买方无法收到提示和通知,给购买方造成了无法税前扣除的风险。


但通过电子发票服务平台开具全电发票之后,电子发票服务平台同时为试点纳税人提供发票入账标识服务,试点纳税人使用该功能时,系统将同步为发票赋予入账状态字样。也就是说,如果发票被红冲了,购买方就无法勾选入账(系统也会显示发票的状态);如果购买方已经做了入账确认,那么销售方想要开红字,需要在提交申请后经过购买方的确认才能开具,这就有效防止了恶意红冲的出现。


随着全电发票开票试点范围的逐步推开,在不久的将来,全电发票或将走进每一家企业,直至取代纸质发票;依托全电发票,金税四期和“以数治税”也将正式走上舞台。全电发票相比传统发票,无需申领专用税控设备和进行票种核定、信息系统自动赋予开具额度、并根据纳税人行为动态调整发票额度,全方位简化了开票流程,给企业带来了诸多便利。但同时也倒逼企业需要尽快完成发票数字化建设,以便适应全电发票的管理需求。用友税务云支持试点地区全电发票开具、采集、验真、防重、抵扣、入账、归档等全生命周期管理,为企业提供数字化升级转型服务,助力企业轻松应对全电发票。

邀请函丨智慧采购 数字未来(北京站) 6月12日
在新的形势下,采购已经成为金融企业部门间以及外部供应商之间交互的枢纽,使用技术手段强化采购风险控制,也正在成为金融企业数字化转型的重要推动力量。